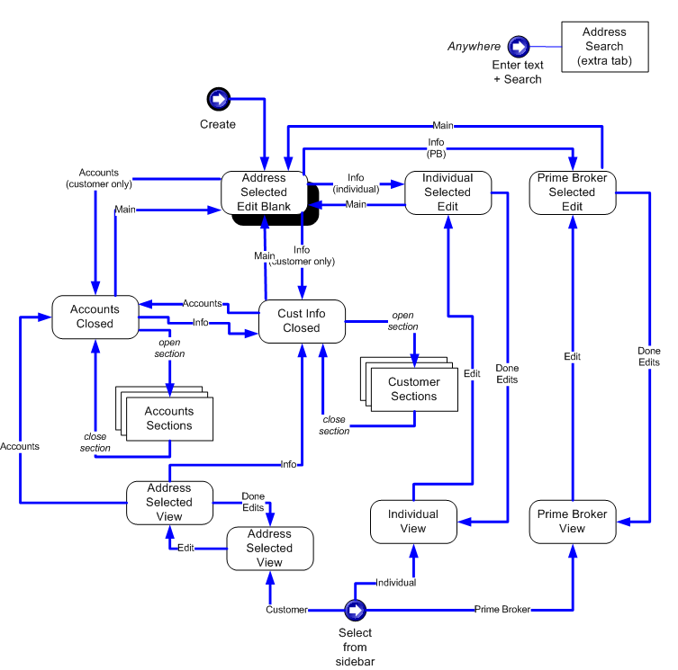
Here I show a simple IA, used to design phase one of an administration application within the Lime Brokerage Portal system. Views are described at the highest level. Labeled links show buttons or other clickable in-application transitions. A more complex information architecture can be seen in the Virtuoso redesign IA.

This information architecture was .